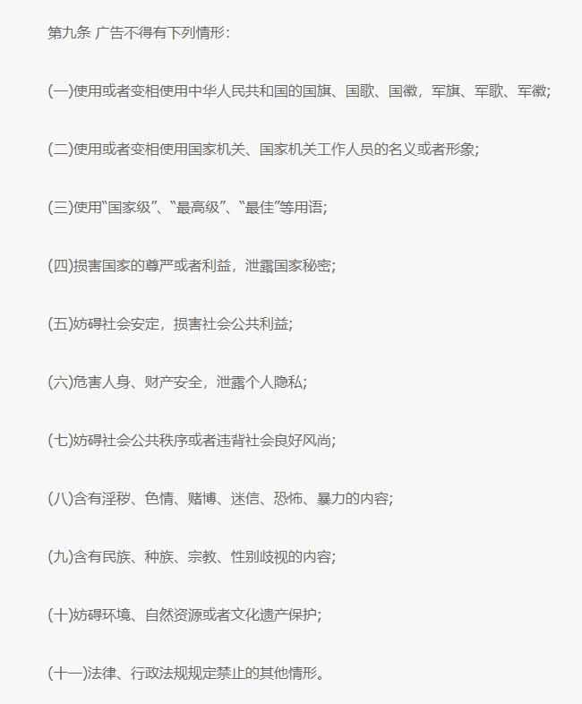
上篇文章【迷茫!石材人的出路在哪里】说出了石材企业在夹缝中求生存的艰难和不易,这次来说说企业和广告法的关系,2017年颁布了新的广告法,广告法第九条之规定;


因此,广告法各条后面的“等”就成了无/限延伸词,于是,各种各样的禁用词、敏感词、ji//限词出来了:


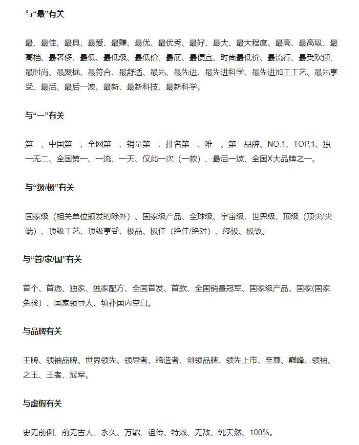
这些违禁词都还罢了,确实有夸大的成分在内,在广告中不让写还情有可原,我们也不断的检查自己的产品,生怕“触雷”,可前不久又出现一批违禁词:
这些词的出现让人很无奈,不明白上面有些常用词为什么会被打入地--狱,成了违禁词。既然不能用的,咱明文规定下,行不?这违禁词无/限制的增加和更新,让人防不胜防。就连卖违禁词查询软件的一位客服都说:“规则每天都在更新,违禁词也是不断增加的,很多用户反馈说,今儿个这个字不能使,明儿个那个词不能用,用到z后也不知道文案和文章该怎么写了,都想不到该替换的词了”。这一现象充分说明了企业的艰难,步步惊心、步步雷的,一不小心要掉坑里了,就连爱发博文的朋友们也被波及到了,文章是改了又改,用词慎之又慎,要不然是发表不了的。
这种过分的限制词语以后会出现三种情况;1,近义词。以后写文章和文案将文不成文、句不成句的,即便有些用近义词去表达,但词不达意,很难表达出真实的意思来。2:错别字。有的词是比(bi只能用错字了)用的,在找不到合适词语替代的情况下,只能用错别字来代替,音同字不同,意思也千差万别啊,长此下去,将危害到下一代的识文断字。3:拼音,一篇文案用一两个拼音代替还行,可有些人根本不会拼音怎么办?何况有些拼音还是受到限制的。
一部广告法的颁布是用来规范广告业主的,这本来是好事,可无//限制的繁衍违禁词,让恶意举报者有空子可钻、行敲诈之事,给疫情当下,本就生存困难的企业雪上加霜,这是否违背了广告法的初衷哪?希望上面尽快明示哪些属于违禁词?哪些不属于违禁词,不要让这种无/限制繁衍的乱象再发生。同时,规范举报人的恶意行为,给企业一个“定心丸”,广告法这部好经geng不能被有心人给念“歪”了。
欲了解阅读更多文章,请关注微信公众号;银河园林景观石
欲了解更多产品信息,请联系我们
联系人;王世举
电话+微信;15038790338
QQ;838769499
请扫描下方二维码咨询相关产品;

